Worldwide Support for Phone Number Formatting

Worldwide Support for Phone Number Formatting

Values in custom fields set to the Phone Number type use localized formatting if the Phone Number Formatting feature is enabled in your account. The Country field in the subsidiary of the user determines the local formatting that is applied.Worldwide phone number formatting is supported for all countries in both the UI and SuiteScript. This applies to any phone number entered on records, entry forms, and other forms or places in the NetSuite application.

For the full list of supported countries and their country codes, see List of Supported Countries.This feature can only be enabled or disabled by administrators. However, for purposes of backward compatibility, you may hide the +1 international prefix. To enable worldwide support for phone number formatting:

go to Setup > Company > Enable Features.

In the International section, check the Worldwide Support for Phone Number Formatting box.

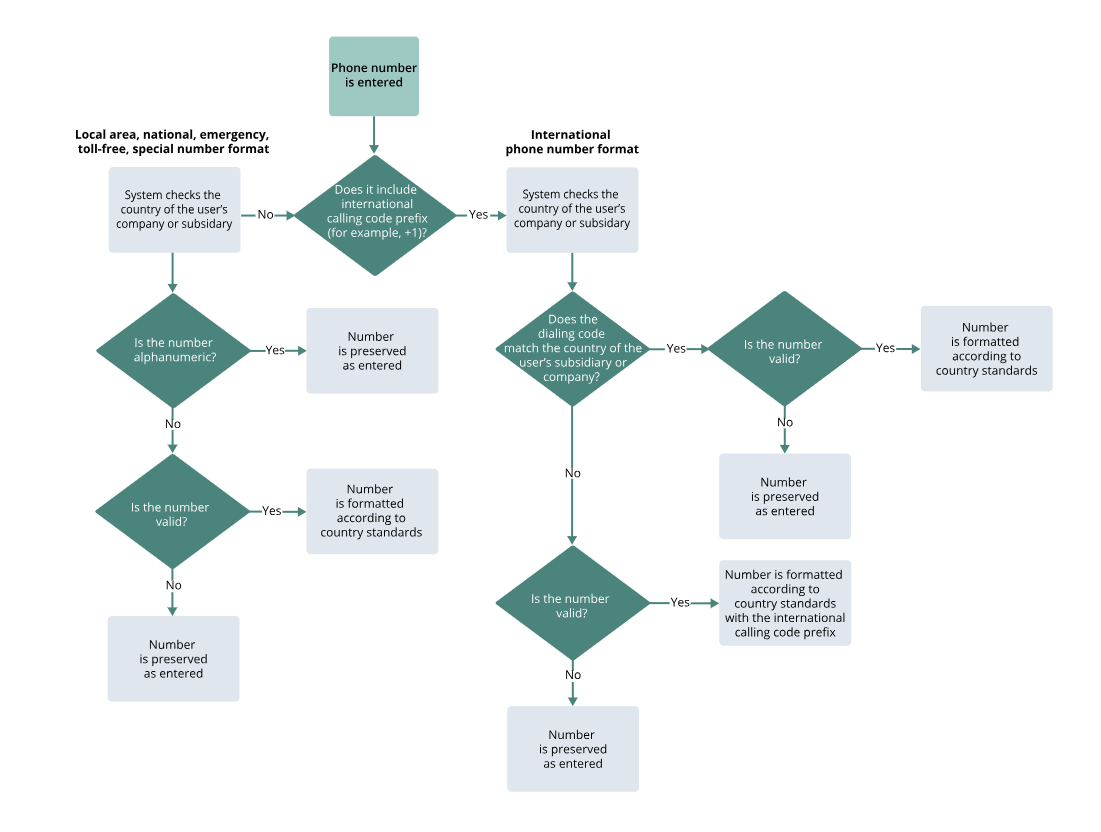
When you enter a phone number in NetSuite, the phone number is formatted according to the following rules:

  • When you enter a phone number in NetSuite, the country of your subsidiary is verified against the entered phone number.
  • If you have entered the number in the international format and it is of the same country as your subsidiary, the country code is omitted and the number is formatted according to valid national standards.
  • If you have entered the number in the international format and it is of a different country than your subsidiary, the number is kept in the international format and formatted according to the standards of its country on the basis of its country code.
  • If you have entered the number in the national format, it is formatted according to the country of your subsidiary.

Note: This feature only formats valid telephone numbers. If you enter an invalid number, such as all zeroes, the number will not be formatted.

The phone number formatting is only applied after you open the record containing the respective phone number and access or edit the given phone number field. The maximum length of the field is 32 characters.

This feature does not automatically affect the existing phone numbers already saved in the NetSuite application. The saved phone numbers are not reformatted unless you open the record containing the number and access or edit the given field.

This feature allows formatting in the following phone number formats:

  • Local phone numbers
  • Area phone numbers
  • National phone numbers
  • International phone numbers
  • Special phone numbers
  • Emergency service phone numbers
  • Alphanumeric phone numbers

See the phone number formatting decision tree:

Leave a comment

Your email address will not be published. Required fields are marked *